2026年去中心化AI格局解析:五大核心AI加密基础设施
- 核心观点:文章指出,到2026年,人工智能已成为关键基础设施,但其中心化架构导致控制权集中、创新受限等结构性矛盾,这促使去中心化AI借助区块链技术,从概念阶段走向规模化落地。
- 关键要素:
- AI发展面临模型、数据与算力控制权高度集中的现实约束,导致系统性风险累积和创新路径受限。
- 区块链技术为AI提供了开放协作、可验证执行与无许可参与的新组织方式,以应对中心化问题。
- Bittensor(TAO)构建了去中心化的AI模型市场,通过“效用证明”机制将模型输出质量与经济奖励直接绑定。
- Artificial Superintelligence Alliance(FET)通过生态整合,协调智能体、数据与算力,旨在解决去中心化AI的碎片化问题。
- Render Network(RENDER)提供了一个去中心化的GPU算力市场,其代币需求与真实的AI及渲染工作负载直接挂钩。
- NEAR Protocol(NEAR)将AI作为提升区块链可用性的核心工具,专注于降低开发与使用门槛。
- Internet Computer(ICP)探索支持AI服务原生运行在链上的全栈架构,强调可审计性与抗审查性。
到 2026 年,人工智能已经悄然完成了一次身份转变。它不再是实验室里的前沿技术,也不只是互联网公司的竞争筹码,而是逐步演化为一种基础设施,深度嵌入市场运行、内容生产、软件开发与决策系统之中。
但在这场 AI 普及浪潮背后,一个结构性矛盾正在浮现。模型、数据与算力的控制权高度集中,训练流程不透明,API 封闭,平台之间的迁移成本不断抬升。AI 越重要,开发者与企业对少数平台的依赖反而越深,系统性风险也随之累积。
这些问题在 2026 年已经不再是理论讨论,而是现实约束。算力供给紧张开始直接影响产品节奏,封闭生态限制了创新路径,用户持续贡献数据与反馈,却几乎无法参与价值分配。AI 的规模化,正在暴露其中心化架构的天花板。
正是在这样的背景下,加密技术重新被审视。不是作为投机资产,而是作为一种协调工具。区块链所提供的开放协作、可验证执行与无许可参与机制,为 AI 的另一种组织方式提供了可能。
进入 2026 年,去中心化 AI 已经不再停留在概念阶段。一批 AI × Crypto 项目正在以基础设施的形式运行,拥有真实用户、明确使用场景和可持续的生态扩张。本文将基于真实采用情况,对 2026 年引领去中心化 AI 发展的五大核心项目进行系统梳理。

TL;DR 快速总结
- 人工智能已成为关键基础设施,但模型、数据与算力的控制权仍高度集中。
- 去中心化 AI 借助区块链,实现开放协作、可验证执行与无许可参与。
- 本文评选的五大项目,基于真实使用情况、采用度与基础设施价值,而非市场叙事。
- 每个项目分别主导去中心化 AI 技术栈中的不同关键层级。
- 综合来看,去中心化 AI 正在 2026 年从概念阶段走向规模化落地。
从叙事到执行:五大项目的筛选依据
AI × Crypto 赛道正在快速拥挤。新代币不断涌现,往往借助宏观 AI 叙事获得关注,却难以兑现实际功能与长期价值。到 2026 年,单纯以市值衡量影响力,已不再具备参考意义。
本次排名聚焦“执行力”而非叙事热度。评估标准围绕以下四个核心维度展开:

需要强调的是,本文对“去中心化 AI”的定义较为宽泛,涵盖以下三类方向:
- 以模型或智能体为核心的 AI 原生网络
- 去中心化算力与底层基础设施层
- 在执行或用户体验层面深度融合 AI 的通用型区块链
在此框架下,五大项目在各自层级中形成了清晰定位:

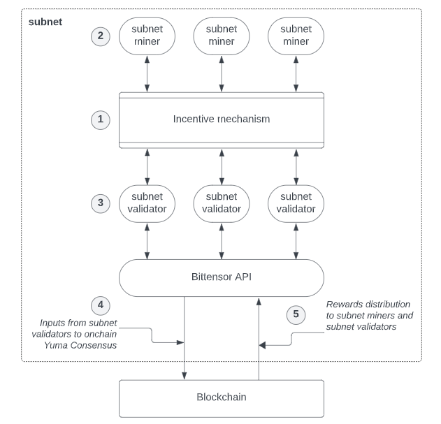
Bittensor(TAO):为 AI 智能建立市场化定价机制
Bittensor 的核心定位
Bittensor(TAO)是一个去中心化网络,AI 模型可以在其中竞争、协作,并根据实际表现获得奖励。不同于将智能集中在单一机构内部,Bittensor 将“智能”视为一个开放市场来组织与定价。
其目标直观而大胆:去中心化 AI 的生产、评估与所有权。
为什么 Bittensor 被视为 AI 原生网络代表
Bittensor 从底层设计上即为 AI 原生网络,并非在既有区块链之上“叠加”AI 概念。其核心机制围绕“有用的智能”展开激励,而非依赖叙事或品牌溢价。
Bittensor 当前覆盖的 AI 用例
Bittensor 支持的 AI 服务类型持续扩展,主要包括:
- 去中心化的模型训练与推理
- 面向特定任务的 AI 服务,如语言、视觉、排序与数据过滤
- 可被开发者与应用直接调用的 AI 输出
与单一通用模型不同,Bittensor 允许多个高度专业化的模型并行存在,并在同一网络中展开竞争。
Bittensor 的技术与激励机制概览
- 基于独立区块链运行,代币总量固定
- 采用子网架构,每个子网专注于特定 AI 任务
- 节点表现持续被评估与比较
- 通过“效用证明”机制,对输出质量更高的模型给予更多奖励
这一设计在 AI 输出质量与经济回报之间建立了直接联系。
图片来源:Bittensor Docs
生态采用与增长迹象
- 活跃子网数量快速增长
- 多个 AI 垂直领域的开发者持续参与
- 去中心化推理服务需求明显上升
图片来源:Subnet Alpha
战略意义:Bittensor 重新定义了“智能”的组织方式,将其从平台功能转变为可定价、可竞争的市场要素。通过将经济激励与模型输出质量直接绑定,Bittensor 展示了去中心化 AI 在特定场景下具备与中心化系统竞争,甚至实现超越的现实可能性。
Artificial Superintelligence Alliance(FET):整合智能体、数据与算力的 AI 联盟
ASI Alliance 的基本定位
Artificial Superintelligence Alliance(FET),短称 ASI 联盟,是一个以并购整合为驱动的生态体系,旨在将多个 AI × Crypto 项目纳入同一协作框架之下。其覆盖范围包括:
- AI 智能体
- AI 服务型市场
- 数据基础设施
- 去中心化算力
不同于只聚焦单一模块,ASI 的目标是对去中心化 AI 的完整生命周期进行系统级协调与整合。
图片来源:Datawallet
为何 ASI 选择生态级整合
多数 AI 加密项目只解决技术栈中的某一环节,而 ASI 采取了截然不同的路径。它将去中心化 AI 视为一个“生态级问题”,而非单一协议或产品问题,强调跨模块协同而非孤立优化。
ASI 生态中的实际应用形态
在 ASI 生态中:
- 自主 AI 智能体可执行真实任务
- 开发者通过开放市场调用各类 AI 服务
- 数据提供方可将数据用于训练并实现变现
- 智能体可跨链、跨应用进行协作
这种模块化设计鼓励高度专业化的 AI 能力组合,而非依赖单一、封闭的大模型体系。
支撑生态协同的技术基础
- 支持互操作性的多链架构
- 用于协调多个智能体的编排层
- 强调可组合、可复用的 AI 服务设计
多链与应用层整合进展
- 已部署智能体数量规模可观
- 多链集成持续推进,涵盖 DeFi 等场景
- 社区逐步围绕统一代币模型完成整合
战略意义:Artificial Superintelligence Alliance 通过在同一经济体系下协调智能体、数据与算力,缓解了去中心化 AI 生态长期存在的碎片化问题。同时,它也是少数明确将“去中心化 AGI”作为长期发展方向的项目之一,在整体愿景与执行路径上具备独特定位。
Render Network(RENDER):去中心化 GPU 算力的现实解法
Render Network 的核心功能
Render Network(RENDER)是一个去中心化的 GPU 算力市场。其最初应用于影视特效与数字内容渲染,随着 GPU 需求的快速上升,业务范围已扩展至 AI 相关工作负载。
算力瓶颈下的关键基础设施
AI 的发展高度依赖算力供给,而算力正成为现实瓶颈。Render 直接切入这一核心问题,其使用情况可量化、可验证,难以通过叙事或短期激励“伪造”。
Render 已落地的实际用途
Render 目前支持的主要场景包括:
- 影视、游戏与 3D 内容的 GPU 渲染
- AI 模型训练与推理
- 面向创作者的生成式 AI 工作流
Render 的供需撮合方式
- GPU 提供方贡献闲置算力
- 用户使用代币为任务付费
- 通过验证与声誉机制保障输出质量
最终形成一个基于供需关系运转的去中心化 GPU 算力市场。
图片来源:Cointelegraph
算力使用规模与集成进展
- 网络处理的 GPU 使用量规模庞大
- 与专业创作者工具完成集成
- 需求主要来自可产生收入的真实工作负载,而非投机行为
战略意义:Render 提供的是 AI 无法绕开的物理基础设施。代币需求与算力使用直接挂钩,使其成为 AI × Crypto 领域中“效用驱动型代币经济”最清晰、最具代表性的案例之一。
NEAR Protocol(NEAR):以 AI 提升区块链可用性
NEAR 在去中心化 AI 中的角色
NEAR Protocol(NEAR)并非传统意义上的 AI 协议,而是一条“AI 赋能型”区块链,重点聚焦可用性、用户引导与开发者效率。在去中心化 AI 体系中,NEAR 的作用并不直接,却正变得愈发关键。
图片来源:Learn NEAR Club
NEAR 引入 AI 的主要方式
NEAR 主要在产品层引入 AI 能力,包括:
- AI 辅助的智能合约开发工具
- 基于 AI 的应用发现与用户引导机制
- 对 AI 驱动型应用与智能体的原生支持
NEAR 的差异化思路
NEAR 并未将 AI 视为附加功能,而是作为提升可用性的核心放大器。其目标并非在链上运行 AI 模型,而是通过 AI 降低区块链交互门槛,使使用过程更加直观、友好。
来自生态的使用反馈
- 日活跃用户规模持续保持高位
- 开发者参与度稳步提升
- AI 工具显著降低 Web3 开发与使用摩擦
战略意义:随着加密生态不断扩展,可用性正逐步成为核心瓶颈。AI 将成为抽象复杂度、提升用户体验的关键工具。NEAR 的实践表明,去中心化 AI 的价值不仅体现在模型与算力层面,同样体现在用户体验与产品设计之中。
Internet Computer(ICP):探索可审计的链上 AI 架构
链上全栈执行的可能性
Internet Computer(ICP)支持完整的应用栈直接运行在链上,涵盖存储与计算能力。这使其成为少数能够原生承载 AI 服务的区块链之一,而无需依赖传统服务器架构。
ICP 面向 AI 的关键功能
- 链上 AI 推理
- 由 AI 驱动的去中心化应用
- 可验证、可审计的 AI 执行过程
图片来源:DFINITY Medium
架构层面的优势
- 消除对传统服务器的依赖
- 在透明性与抗审查性方面具备更强保障
当前面临的现实挑战
- 技术复杂度较高
- 实际采用度相较其基础设施成熟度仍有差距
战略意义:ICP 拓展了“链上 AI”这一概念的边界。对于那些对信任、可审计性与抗审查性要求极高的应用场景,其架构提供了一种具有现实可行性的参考范式。
去中心化 AI 技术栈全景:重要补充型项目一览
前文提到的五大项目,代表了 2026 年去中心化 AI 领域中最完整、最具可见度的系统级实践。与此同时,生态中还存在一批协议,分别在技术栈的特定层级提供关键能力。这些项目更多承担的是支撑型或专项职能,而非覆盖完整 AI 生命周期的系统平台,因此虽具备现实价值,但未进入 Top Five。
总体来看,下表中的项目之所以未跻身第一梯队,主要原因在于其覆盖范围相对有限、AI 相关性较为间接,或采用度集中于单一使用场景,尚未形成跨层级的综合影响力。

整体来看,2026 年的去中心化 AI 正逐步呈现为一个分层技术栈,而非单一架构。前五名项目在系统层面发挥主导作用,而上述项目则通过提供专项基础设施或应用层探索,为更广泛的生态发展提供补充与支撑。
2026 年的去中心化 AI:从趋势走向基础设施
到 2026 年,去中心化 AI 已逐步走出实验阶段,进入可落地、可扩展的实际部署周期。多项结构性变化正在共同推动这一转变:
AI 智能体开始以“经济参与者”的身份参与协作与交易;将链下算力与链上结算相结合的混合架构逐渐成为主流;代币价值越来越多地与真实使用场景挂钩,而非停留在叙事层面;市场对 AI 输出的透明性与可审计性需求持续上升。
与此同时,行业仍面临现实约束,包括 AI 工作负载的规模化、数据隐私的保护,以及开放式 AI 网络的治理问题。
在这样的背景下,2026 年真正具备领先地位的项目,往往是那些正面应对上述压力的实践者。随着 AI 在经济活动中的重要性不断提升,去中心化 AI 正加速演变为基础设施,重塑 Web3 下一阶段中“智能”的构建方式、所有权结构与治理逻辑。
关于去中心化 AI 的常见问题解答
1. 什么是去中心化 AI?
去中心化 AI 指通过去中心化网络来构建或治理的 AI 系统,强调开放参与、可验证执行与去中心化协作。
2. 为什么去中心化 AI 在 2026 年尤为重要?
中心化 AI 面临算力紧张、运作不透明与平台锁定等问题,而去中心化 AI 提供了新的基础设施选择。
3. AI × Crypto 与传统 AI 平台有何不同?
AI × Crypto 将模型、算力或协作机制分布在网络中运行,而非依赖封闭、单一的平台体系。
4. AI 加密代币是否只是投机工具?
头部项目正逐步将代币与真实使用需求绑定,例如算力调用或 AI 服务支付,而非单纯依赖市场情绪。
5. 去中心化 AI 能否与中心化 AI 竞争?
在推理服务、算力市场、AI 智能体等细分领域,已经具备竞争力,混合模式正成为现实选择。
6. 当前面临的主要挑战是什么?
包括 AI 工作负载的规模化能力、数据隐私保护,以及开放式 AI 网络的有效治理。
7. 在哪里可以获取 Top Five 项目的最新动态?
你可以通过它们的官方 X 账号获取公告与生态更新:Bittensor(@opentensor)、Artificial Superintelligence Alliance(@ASI_Alliance)、Render Network(@rendernetwork)、NEAR Protocol(@NEARProtocol)以及Internet Computer(@dfinity)。
延伸阅读
- 2026 年最值得关注的 5 大 L1 公链:从 DeFi 到 RWA 的主线演变
- 2026 年最值得追踪的 6 大 DeFi 协议:谁在真正承载链上资金流动
- 2026 年 Web3 消费市场观察:哪些产品实现了长期留存?
关于 XT.COM
成立于 2018 年,XT.COM是全球领先的数字资产交易平台,现已拥有超过1200万注册用户,业务覆盖200多个国家和地区,生态流量超过4000万。XT.COM加密货币交易平台支持1300+优质币种与1300+交易对,提供现货交易,杠杆交易,合约交易等多样化交易服务,并配备安全可靠的 RWA(真实世界资产)交易市场。我们始终秉持「探索加密,信赖交易」的理念,致力于为全球用户提供安全、高效、专业的一站式数字资产交易体验。


